○長岡市生活保護法施行細則
平成28年3月31日
規則第22号
(目的)
第1条 この規則は、生活保護法(昭和25年法律第144号。以下「法」という。)、生活保護法施行令(昭和25年政令第148号)及び生活保護法施行規則(昭和25年厚生省令第21号。以下「施行規則」という。)の施行に関し、必要な事項を定めるものとする。
(備付書類)
第2条 長岡市社会福祉事務所長(以下「所長」という。)は、被保護者につき、次に掲げる書類を作成し、常にその記載事項について整理しておかなければならない。
(1) 保護台帳(別記第1号様式)
(2) 保護決定調書(別記第2号様式)
(3) ケース記録票(別記第3号様式)
2 所長は、次に掲げる書類を作成し、常にその記載事項について整理しておかなければならない。
(1) 新規申請書受理簿兼ケース番号登載簿(別記第4号様式)
(2) 医療券交付処理簿(別記第5号様式)
(3) 介護券交付処理簿(別記第6号様式)
2 被保護者が、その居住地を他の福祉事務所長等の所管区域内に移転したときは、所長は、速やかに必要な決定を行い、別記第7号様式により新居住地の福祉事務所長等に通知しなければならない。
3 前項の書面には、次に掲げる書類のうち保護の決定実施上必要と認められる最小限のものの写しを添付するものとする。
(1) 保護台帳
(2) 保護決定調書
(3) ケース記録票
(4) 前3号に掲げる書類のほか、所長が必要と認める書類
2 前項の書面には、次に掲げる書類のうち、所長が必要と認めるものを添付しなければならない。
(1) 収入申告書(別記第11号様式)
(2) 資産申告書(別記第12号様式)
(3) 同意書(別記第13号様式)
(4) 扶養義務者申告書(別記第14号様式)
(5) 給与証明書(別記第15号様式)
(6) 保護変更申請書(借地・借家・間代証明書)(別記第16号様式)
(7) 前各号に掲げる書類のほか、保護の要否、種類、程度及び方法を決定するために必要な書類
(検診命令書)
第6条 法第28条第1項の規定により検診を受けるべき旨を命ずるときに交付する検診命令書は、別記第21号様式によるものとする。
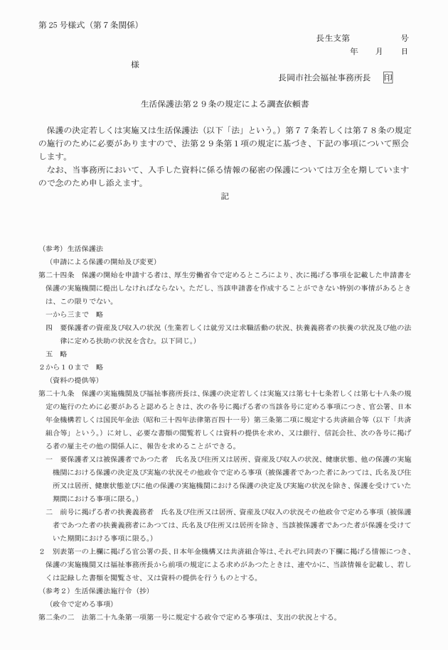
(調査依頼票)
第7条 法第29条の規定による調査の嘱託を行うときの調査依頼票は、別記第25号様式によるものとする。
(扶養照会書)
第8条 法第4条第2項の扶養義務者の扶養の可否を確認するために、要保護者の扶養義務者に対し、扶養義務の履行について照会する場合の扶養照会書は、別記第26号様式によるものとする。
2 法第24条第8項本文の規定により明らかに扶養義務を履行することが可能と認められる扶養義務者に対し、要保護者の保護の開始について通知するときは、別記第27号様式によるものとする。
3 法第28条第2項の規定により明らかに扶養義務を履行することが可能と認められる扶養義務者に対し、扶養義務を履行しない理由について報告を求めるときは、別記第28号様式によるものとする。
(入所等依頼書)
第9条 法第30条第1項ただし書の規定により被保護者を保護施設若しくはその他の適当な施設に入所させ、若しくはこれらの施設に入所を委託し、又は私人の家庭に養護を委託する場合における当該施設の長又は私人に対して発行する入所(養護)依頼書は、別記第29号様式によるものとする。
(給付に関する要否意見書)
第10条 所長は、医療扶助の申請があったとき、又は医療扶助を必要とする者であると認めるときは、要保護者の実情に応じ、給付に関する要否意見書を交付するものとする。
2 前項の給付に関する要否意見書の種類は、次に掲げるとおりとする。
(1) 医療要否意見書(別記第30号様式)
(2) 精神疾患入院要否意見書(別記第31号様式)
(3) 給付要否意見書(所要経費概算見積書)(別記第32号様式)
(4) 給付要否意見書(柔道整復)(別記第33号様式)
(5) 給付要否意見書(あん摩・マッサージ、はり・きゅう)(別記第34号様式)
(6) 訪問看護要否意見書(別記第35号様式)
(給付券等)
第11条 法第34条第1項本文の規定による医療扶助の現物給付は、原則として次に掲げる給付券等により行うものとする。
(1) 診察料・検査料請求書(別記第36号様式)
(2) 生活保護法医療券(別記第37号様式)
(3) 生活保護法調剤券(別記第38号様式)
(4) 治療材料券・治療材料費請求明細書(別記第39号様式)
(5) 請求書(治療材料費・施術報酬)(別記第40号様式)
(6) 施術券及び施術報酬請求明細書(柔道整復)(別記第41号様式)
(7) 施術券及び施術報酬請求明細書(あん摩・マッサージ)(別記第42号様式)
(8) 施術券及び施術報酬請求明細書(はり・きゅう)(別記第43号様式)
2 法第34条の2第1項本文の規定による介護扶助の現物給付は、原則として生活保護法介護券(別記第44号様式)により行うものとする。
(保護金品の支給方法等)
第12条 所長が被保護者等に対して保護金品を交付する場合においては、当該被保護者等から保護決定(変更)通知書又はこれに代わるものの提示を求めなければならない。
(就労自立給付金申請書)
第13条 施行規則第18条の4第1項本文の規定による申請書は、就労自立給付金申請書(別記第45号様式)によるものとする。
(就労自立給付金決定調書)
第14条 法第55条の4第1項の規定により就労自立給付金を支給するときの決定調書は、保護決定調書(就労自立給付金決定)(別記第46号様式)によるものとする。
(就労自立給付金決定通知書)
第15条 法第55条の4第1項の規定により就労自立給付金を支給する場合は、就労自立給付金支給決定通知書(別記第47号様式)により通知するものとする。
(進学・就職準備給付金申請書)
第16条 施行規則第18条の9第1項の規定による申請書は、進学・就職準備給付金申請書(別記第48号様式)によるものとする。
(進学・就職準備給付金決定調書)
第17条 法第55条の5第1項の規定により進学・就職準備給付金を支給するときの決定調書は、保護決定調書(進学・就職準備給付金決定)(別記第49号様式)によるものとする。
(進学・就職準備給付金決定通知書)
第18条 法第55条の5第1項の規定により進学・就職準備給付金を支給する場合は、進学・就職準備給付金決定通知書(別記第50号様式)により通知するものとする。
(徴収金等支払申出書)
第19条 法第78の2第1項又は第2項の規定により保護費又は就労自立給付金から法第78条に規定する徴収金の支払に充てる旨の申出は、別記第51号様式により行うものとする。
附則
この規則は、平成28年4月1日から施行する。
附則(平成30年9月4日規則第43号)
この規則は、公布の日から施行する。
附則(令和3年3月31日規則第34号)
この規則は、令和3年4月1日から施行する。
附則(令和5年2月13日規則第6号)抄
(施行期日)
第1条 この規則は、令和5年4月1日から施行する。
附則(令和6年7月29日規則第40号)
この規則は、公布の日から施行する。
附則(令和6年9月27日規則第50号)
この規則は、令和6年10月1日から施行する。




































































